In this episode, I will continuing discussing pharmacist response to code blue calls.
I’ll wrap up a few things from episode 1 and review the ACLS cardiac arrest algorithm.
I ended episode 1 with the following:
– At the start of the code open and assemble an epinephrine syringe.
– Obtain 6 NS flushes and prepare them for immediate use.
– Attach a needle to a 10 mL syringe.
– Locate additional supplies as necessary for requested medications.
– Stay focused on the physician running the code.
Now its time to dispense some drugs!
When handing medications to the nurse, loudly and clearly state the name and dose of the medication as you hand it over.
Do not hand over an unlabeled medication!
Obtain or prepare another dose of the medication that was just used based on your knowledge of ACLS (i.e. epinephrine, sodium bicarb, amiodarone but not vasopressin).
Keep track of empty boxes/vials as the team often wants to know how many doses of the medications have already been used.
In conjunction with the recording nurse, keep track of timing between doses of epinephrine.
Obtain allergies, weight, height, age, gender when possible.
Always remain focused on the physician running the code.
Watch and be aware of events going on around you.
Never leave a code that is underway without arranging for someone to handle medications (Shout out to “Pharmacy Daniella” for doing this several times for me!).
Assist with resuscitation care if ROSC is obtained.
Obtain medications not already in the code cart by utilizing the appropriate resource.
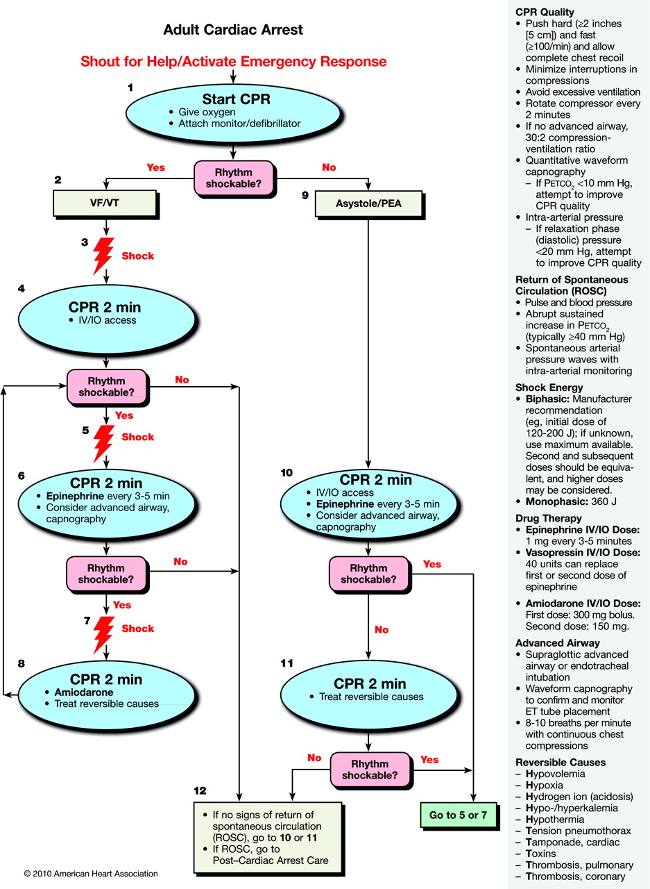
ACLS algorithm


The point of ACLS training is to make sure everyone is on the same page at the start of the code, minimize errors, and allow a functional team composed of people who may not be familiar with each other.
If your pt is to survive they need 2 things:
1. high quality uninterrupted chest compressions
2. rapid ID and correction of reversible causes <——this is where a pharmacist comes in
In the next episode, I will discuss pharmacist participation on the rapid response team.
If you like this post, check out my book – A Pharmacist’s Guide to Inpatient Medical Emergencies: How to respond to code blue, rapid response calls, and other medical emergencies.
Leave a Reply